Проверим алгеброй гармонию?

"Радіоаматор". - 2004. - №1. С.6-12. 

От редакции журнала "Радiоаматор": Огромный резонанс в свое время вызвала статья Ю.Л. Каранды "Радиолюбитель сегодня - кто он?", опубликованная в последнем номере журнала "Радіоаматор" за 1999 год. Напомним, что в этой статье Юрий Леонидович попытался дать классификацию современных радиолюбителей, выделив шесть их основных категорий. По-видимому, отличительные признаки различных категорий настолько правильно отражали действительное состояние дел, что, несмотря на редакционную ремарку о том, что данное социологическое исследование шуточное, и его не стоит воспринимать всерьез, редакция была буквально завалена гневными письмами-откликами читателей с обвинениями автора в необъективности, предвзятости и других смертных грехах.

Не исключая возможности повторения подобной реакции читательской аудитории, мы, тем не менее, хотим предложить Вам другую, уже нешуточную статью данного автора. Подобные статьи нечасто можно встретить на страницах радиолюбительских изданий. Пытаясь решить проблему объективной оценки качества звучания аудиоаппаратуры, Ю.Л. Каранда попутно затрагивает ряд других интереснейших вопросов, скорее философского, чем технического характера. Естественно, не все положения в этой статье бесспорны, впрочем, автор и не претендует на это. В одном уверены, вдумчивому читателю статья доставит истинное удовольствие и натолкнет его на размышления, сомнения, эксперименты. Ведь только они могут указать дорогу к истине. Ждем Ваших откликов.

Проверим алгеброй гармонию?

Любая наука начинается лишь там, где начинаются измерения. Справедливо и обратное: если где-то что-то начинают измерять, эта уже инженерия, а не искусство.

В электронном звуковоспроизведении "физики" и "лирики" давно уже разделились на два непримиримых лагеря: первые придумывают все более изощренные тесты для аппаратуры и ошарашивают друг друга количеством нулей после запятой (чем они их только измеряют?); вторые же полагаются исключительно на свой слух как на инструмент контроля. Нужно признать, что аргументы и тех, и других заслуживают внимания.

Грамотно проведенные приборные измерения действительно дают объективные результаты, которые можно довольно точно воспроизвести в другое время и в другом месте, т.е. можно формально сравнить различные конструкции по тем или иным параметрам. Другое дело, что набор этих параметров качества, даже правильно измеренных, не отражает в полной мере близости к воплощению конечной цели конструктора - удовлетворению запросов самого взыскательного слушателя.

Сторонники же субъективных экспертиз отталкиваются именно от конечного результата: по-настоящему хорош лишь тот аппарат, который "хорошо" звучит, а его технические характеристики не играют решающей роли. Нужно ли говорить, что границы "хорошего" и "плохого" в музыке довольно размыты, "экспертизы" звучания получаются действительно очень субъективными, а их результаты сильно зависят от личных пристрастий доморощенных "экспертов", их музыкальных вкусов и даже настроения.

Несомненно, современной аудиотехнике без измерения основных характеристик уже не обойтись по множеству причин, и главная из них - коммерческая. Покупатель аппаратуры очень редко имеет возможность сравнить звучание разных моделей и вынужден выбирать почти вслепую, ориентируясь по скупым описаниям в прайс-листах или же, наоборот, избыточно красочным в рекламных проспектах. Четко прослеживается взаимосвязь заявленных характеристик со стоимостью: технически более совершенная аппаратура обещает более качественное воспроизведение музыки за дополнительную плату. На практике же мне доводилось не раз сталкиваться с ситуациями, когда дорогие аппараты известных брендов звучали тускло и невыразительно и наоборот.

Следует признать, что стандартный набор формальных параметров качества (выходная мощность, полоса частот, коэффициент гармоник и т.д.) был придуман инженерами для них же самих лишь ради того, чтобы что-то измерять и затем сравнивать. Однако на текущий момент данный набор параметров не может в полной мере отразить степень совершенства звуковоспроизведения. Но и сугубо субъективистский подход в описании качества техники, применяемый многими аудиофильскими изданиями, неприемлем: попытки поэтически, в сравнительных и превосходных степенях, с гиперболами и аллегориями описывать работу "железа" выглядят неуклюже и неуместно.

Стремление докопаться до истины приводит к измерениям, и на заре радиотехники, во времена примитивных ламповых УМЗЧ нехватка, например, высоких или низких звуковых частот приводила к естественному желанию измерить АЧХ аппарата, выяснить схемные причины ограничения полосы частот и принять меры для улучшения положения дел. Это вполне понятная инженерная реакция, благодаря которой появились многочисленные ГОСТы и разбиения на категории; тогда же громкость звука стали отождествлять, в первую очередь, с выходной мощностью, а искажения - с коэффициентом гармоник. Данные параметры сравнительно легко измерить, а их улучшение хорошо коррелирует с субъективным улучшением качества звуковоспроизведения.

Но так продолжалось до определенного предела. Наверное, любой слушатель заметит уменьшение Кг с 3 до 0,5% или расширение FB с 10 до 15 кГц (это разница между обычным советским "кассетником" и "бобинником"). Но много ли найдется меломанов, способных различить звучание аппаратов с Кг равным 0,003 и 0,0005% или услышать повышение FB со 100 до 150 кГц?

Прогресс в схемотехнике и технологии производства полупроводников делает эти цифры нормой сегодняшнего дня, однако количество не переходит в качество: на мой обывательский взгляд, ламповый звук телевизоров УЛПЦТИ по-прежнему естественнее навороченного звучания "домашних кинотеатров". Очевидно, начиная с некоторого момента, улучшение объективных характеристик перестало сказываться на субъективном восприятии музыки. Поэтому их дальнейшее улучшение не имеет особого смысла, кроме коммерческого или спортивного. Так каким же образом следует оценивать работу аудиотехники?

Для более-менее полного объективного контроля характеристик высококачественной аппаратуры, помимо стандартных, требуется привлечение множества других измеряемых параметров: скорости нарастания выходного сигнала, коэффициента интермодуляционных искажений, искаженности фронтов и плоских вершин П-образных импульсов, линейности дифференциального усиления и фазочастотной характеристики и т.д. Как видно, многие из них заимствованы из радио- или видеотехники, требуют соответствующей измерительной аппаратуры и квалификации экспериментатора, т.е. недоступны для простых смертных. И все равно, даже самый полный перечень этих характеристик (понятных только специалисту) еще ничего не обещает. Для "посвященных" гораздо больше может рассказать схема аппарата, анализ примененных схемотехнических решений, материалов и комплектующих; сталкиваясь ранее с похожими вещами, сразу видишь сильные и слабые стороны конструкции.

Измерительные приборы стоят немалых денег, и приобретение даже обыкновенного осциллографа (не говоря уже о более сложных и дорогих инструментах) для многих любителей - непосильная задача, поэтому они вынуждены довольствоваться сравнительными слуховыми экспертизами с широко известными моделями радиоаппаратуры. Если нет грубых ошибок, в 100% случаев выстраданная и любовно спаянная cxeма будет звучать лучше. Говорить о непредвзятой оценке качествй таких конструкций, понятно, не приходится.

Немного большей объективностью обладают "независимые" экспертизы, когда якобы абсолютно незаинтересованного эксперта просят "вслепую" сравнить звучание аппаратуры, собственноручно коммутируя прохождение сигнала через "комплект X" или "комплект Y". Однако даже при соблюдении всех правил эти мероприятия грешат множеством недостатков. Во-первых, в качестве "слухачей" обычно используют родню, оторванную от очередного телесериала или бытовых забот, либо друзей (под пиво с таранкой тестирование особенно удается). Рассматривать их в качестве экспертов звучания можно лишь с большой натяжкой.

Если покопаться в литературе, можно узнать, что эксперты в любой отрасли (виноделие, парфюмерия, музыка и т.д.) - это профессия, предполагающая строгий отбор и периодическую аттестацию по определенным нормам и методикам. Кроме того, сейчас достаточно уверенно можно утверждать, что "комплекту X" вовсе не безразлично, от какого источника сигнала, с какой нагрузкой и какими кабелями его соединили: с одним набором "интерфейса" он может показать себя во всей красе, а с другим никак себя не проявит (но это отдельная тема). Существует вероятность случайного (или не очень) совпадения множества мелких факторов в пользу той или иной модели.

Не все просто и с критериями субъективных экспертиз. Понятия "насыщенных басов" или "чистой, звонкой середины" больше подходят для рекламных статей вышеупомянутых изданий, чем для серьезных оценок. Многие "слухачи", наоборот, считают лучшим комплиментом аппаратуре ее полную "прозрачность", т.е. отсутствие привносимых ею оттенков звучания, и отмечают лишь "негатив" - отклонения от эталона (а для этого, извините, нужно обладать музыкальным слухом и хоть изредка слушать музыку "живьем"). К тому же в музыке ценится, прежде всего, элемент воздействия на психику человека, а безукоризненно чистое звучание не всегда согласуется со степенью эмоционального восприятия.

Конкретный пример: современная техника позволяет исполнителям в записях больших произведений заменять неверно взятые ноты правильными, отдельно затем исполненными, а также корректировать другие мелкие огрехи. Количество подобных правок исчисляется десятками! Такое рафинированное музыкальное произведение можно использовать как учебное пособие правильного исполнения, но оно становится серым, теряет свой эмоциональный заряд. Человеческий слух очень тонко улавливает микронеровности тона и темпа, "рельеф" музыки и связанные с ним чувства исполнителя. Именно поэтому компьютерные MlDl-файлы, несмотря на все совершенство их воспроизведения, легко отличить от "живой" музыки.

В субъективных критериях качества звуковоспроизведения доминируют два подхода. Молодежь требует от аппаратуры конкретности: очень большую выходную мощность (в смысле громкость), низкий уровень шумов паузы, хорошую передачу "верхов" и "низов", звонкое и динамичное ("драйвовое") звучание, ну и, конечно, стильное оформление с разными электронными заморочками. Такие пользователи могут довольно четко сравнивать аппаратуру по шумам, призвукам и искажениям. Пожилым людям больше импонирует естественность звучания, когда вдруг начинает казаться, что в углу комнаты играет настоящая виолончель или акустическая гитара. Чем полнее иллюзия, тем ценнее для них этот комплект аппаратуры. Что ж, как говорится, на вкус и цвет...

Массовое распространение персональных компьютеров с широкими мультимедийными возможностями оказало музыкантам медвежью услугу. Действительно, обладая "Пентиумом" с более-менее приличной звуковой картой и набором расколотых "пиратами" профессиональных программ, можно самому создавать музыку высочайшего технического качества и совсем недорого. Зачем тратиться на студию, аппаратуру, искать достойные инструменты, приглашать хорошего ударника, затем сгонять с него семь потов в бесконечных записях? Можно запустить ритм-бокс, выбрать приятный звук из банка, задать темп в районе 140 уд./мин (с кварцованной стабильностью); можно запрограммировать перебивки ритма, партии солирующих и аккомпанирующих инструментов. Можно заменить компьютером небольшой оркестр! От таких возможностей голова идет кругом и начинаешь верить, что поймал бога за бороду, и теперь-то уж о твоем таланте заговорят!

 

Комментарии

Однако революции в музыке компьютеры не сделали. "Наевшись" синтетического звука, многие настоящие музыканты вернулись назад, к натуре, оставив NIDI школьным праздникам и непритязательной эстраде. Компьютеры теперь все чаще используют в качестве "протеза", восполняющего нехватку таланта или мастерства исполнителя. Главней всего сейчас смазливая мордашка, ладно скроенная фигурка и повышенная подвижность на сцене. Отретушированная компьютерными "упучшайзерами" фонограмма запросто делает звезд из безголосых (порой даже беззубых) певцов. Как грибы после дождя появляются новые группы-близнецы с очень похожим репертуаром, все больше диджеев пробуют свои силы в композиторстве. Музыка получается ритмическая, под нее хорошо танцевать или спортом заниматься, но мелодичной ее не назовешь.

С мелодиями в последнее время совсем плохо: за мощными техническими наворотами совсем затерялась эта наиважнейшая составная часть музыки. Именно мелодия, неповторимая, узнаваемая по нескольким тактам, обессмертила Баха и Моцарта, Вивальди и Мендельсона. Мелодии одной песни "Отель Калифорния" оказалось достаточно, чтобы об "Игл" узнал весь мир; весьма схожи судьбы "Статус Кво", "Европы* и "Землян". Для хорошей мелодии качество записи отходит на второй план: "Yesterday" в своем первом, допотопном, варианте остается настоящим шедевром музыки. Боюсь пророчить, но музыка нашего времени потомкам будет не столь интересна. Кризис жанра хорошо виден в огромной популярности ремиксов старых песен (не только о главном) и повальном "заимствовании" песен друг у друга.

Я веду к тому, что современная поп- и техномузыка прекрасно подходит как раз для формальной проверки качества, так как ее стерильное происхождение предполагает предельно низкие собственные шумы и искажения. Слушаешь такую запись - не шипит, не хрипит, "низы" и "верхи" достойно представлены, вроде придраться не к чему, но эстетического удовольствия от записи не испытываешь. А старые грампластинки Высоцкого, Пугачевой или "Машины времени" хоть и потрескивают, но слушать их куда приятнее.

Бесспорно, лишь время расставит все по своим местам, но стоит задуматься, к какой условной категории Вы относитесь: аудиофилам, для которых важно в первую очередь формальное качество работы аппаратуры, или меломанам, которым интересен именно эмоциональный фактор воздействия музыки. Только определившись со своими потребностями, можно делать осмысленные шаги в приобретении или совершенствовании звукотехники.

Среди прочих ценителей музыки радиолюбители имеют одно неоспоримое преимущество: они могут сами, своими руками довести ее до требуемой кондиции. Немаловажен и тот факт, что работать (в смысле модифицирования) со звуковыми схемами намного проще и дешевле, чем, скажем, с компьютерными или высокочастотными, и результат можно сразу услышать своими ушами. Кроме того, в отличие от компьютерного "собирания из кубиков", увлечение звукотехникой требует овладения приемами расчетов рабочих режимов, трассировки печатных плат, монтажа и пайки, поиска ошибок и их устранения. Все эти навыки, как показывает практика, лишними не бывают.

Как совершенствовать свою аппаратуру, каждый для себя решает сам. Обычно намного проще повторять чьи-то конструкции, особенно если приведен рисунок печатной платы, а сама схема не слишком сложна и детали недефицитные. Более опытные радиолюбители способны без ущерба качеству Переделать схему под имеющуюся элементную базу, а плату - под свои конструктивные размеры. Когда накоплены знания и опыт, приходит понимание происходящих в данной конструкции процессов, возникает осознание своих сил, возможностей оценить и посмаковать новизну идеи, вычленить ее и применить в собственных разработках. Появляется потребность творить, реализовывать свои идеи, воплощая их в реально действующие конструкции.

Николай Сухов сумел рассмотреть в непритязательной схеме [1] рациональное зерно и воплотить его в своем шедевре "усилителестроения" УМЗЧ ВВ [2]. Тщательно выверенная на ЭВМ схема на долгие годы стала законодателем мод, и дальнейшее ее совершенствование идет в основном "экстенсивным" путем, за счет применения более современных радиоэлементов и местных улучшений: симметрирования, токовой разгрузки и т.д. Апофеозом этого направления, наверное, следует признать усилитель Агеева [3]. С другой стороны, неправильно считать все Америки в схемотехнике открытыми, свежая идея может заставить зазвучать по-новому схему из совсем недефицитных комплектующих. Яркий образец "интенсивного" подхода в конструировании - опубликованный в "Радіоаматоре" усилитель В.П. Матюшкина. Сторонники третьей концепции считают, что избавиться от феномена "транзисторного" звучания можно, лишь избавившись от самих транзисторов, и согласны обсуждать только ламповые схемы.

Тут нужно сделать оговорку. Ламповый Hi-End насаждает свои "правила игры", через многочисленные глянцевые издания с подробными отчетами "экспертов" навязывая собственное понимание прогресса в звуковоспроизведении. По незакаленным умам эти пуоликации бьют без промаха, подспудно убеждая в бессмысленности поиска новых схемных идей и конструктивных решений, да и вообще любительства в данной области. Главное, внушают они, - в высочайшем качестве (и цене!) комплектующих, тщательном подборе их на совместимость, банальном золочении и т.п. Ничуть не умаляя важности этого пути развития, рискну предположить, что для большинства читателей он неприемлем просто из-за ограниченных финансовых возможностей. Любителям не под силу тягаться с мощной аудиоиндустрией на ее поле и по ее же правилам. Поэтому приводимые в [4] рекомендации по выбору проводников из золота в наших экономических реалиях мало кому пригодятся.

Массовое производство непрерывно снижает цены на полупроводниковую (п/пр) продукцию, делая все более доступной надежную и качественную электронику и переводя в разряд ширпотреба то, что еще вчера казалось недоступным человеку со средними доходами. В таких условиях претендовать на элитарность могут лишь вещи, которых по природе своей "не бывает много": драгоценные металлы, редкие породы дерева, изделия ручного высококвалифицированного труда и т.п. С этих позиций нетрудно объяснить почти 100%-е господство в технике Hi-End электронных ламп (ЭЛ), кабелей из сверхчистых монокристаллических металлов, трансформаторов архисложных конструкций и т.п.

Не стану обсуждать экономическую целесообразность этих мер (если такие вещи покупают - значит, это кому-нибудь нужно), для меня более интересен другой аспект. Не раз уже всплывал вопрос: а по большому счету, если не учитывать стоимостный момент, что лучше, лампа или транзистор? Причем ответ подразумевается однозначный: конечно лампы, ведь самые дорогие и престижные модели импортных УМЗЧ построены именно на них. А раз так, какой смысл терять время на п/пр схемы, лучше сразу осваивать лампы! Или, на худой конец, переходить на полевые транзисторы (ПТ), благо они становятся все более доступными и по характеристикам очень схожи с лампами.

И вот на страницах радиолюбительских журналов вновь появляются чуть приглаженные работы 50-х годов, так как с ЭЛ нельзя создать свойственного п/пр схемного изобилия (основные типы схем приведены в [5]); все больше появляется конструкций, где весь элемент новизны заключен в механической замене биполярных транзисторов (БТ) полевыми. Оспаривать преимущества такой замены считается дурным тоном, авторы ссылаются на слуховые тесты, а приборные измерения отметают как изжившие себя. Появились также сторонники "минимализма": в радиолюбительском эфире можно услышать отзывы о сказочно чистой работе УМЗЧ на одном сверхлинейном ПТ (тип не помню) в режиме класса А и выводы о близком конце усилительных баталий. Действительно, что может быть лучше и чище одного-единственного очень "чистого" ПТ? К сожалению, подобные вопросы раздаются все чаще, и задающие их сами не понимают, что расписываются в собственном невежестве. Иначе современные операционные усилители (ОУ) состояли бы из одного, но очень хорошего транзистора.

Еще в годы моего студенчества один мой товарищ недоумевал: зачем в микросхемах столько транзисторов? Ведь проходя через каждый, звук искажается и зашумляется! С точки зрения здравого смысла, чем меньше транзисторов - тем лучше, а в пределе следует вообще от микросхем отказаться, строить все на дискретных транзисторах, причем схемы выбирать попроще. Мне с трудом удалось на пальцах убедить его, что и в "навороченных" ОУ сигнал усиливают те же два-три транзистора, а остальные лишь создают им тепличные условия для работы. Соль - в избыточности: благодаря "волшебному" действию отрицательной обратной связи (ООС), огромный запас невостребованного усиления расходуется на линеаризацию неидеальных усилительных свойств активных элементов схем.

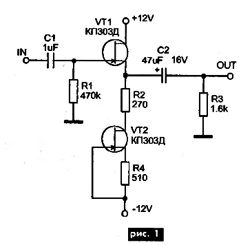
Для иллюстрации этих положений полезно рассмотреть работу буфера-повторителя на ПТ, рекомендуемого в [6] для улучшения характеристик УМЗЧ. Макетирование показало, что с нагрузкой в 1,6 кОм (RBX УМЗЧ в инвертирующем включении) он имеет Кг=0,58% на F-1 кГц.

Однако добавив в схему БТ (рис.2), искажения можно резко уменьшить, а используя 100%-ную общую ООС, еще и расширить динамический диапазон. Результаты приборных измерений параметров Ки/ RBUX и Кг для FH кГц и различных UBX сведены в таблицу, причем Кг=0,03% - нижний предел имевшейся аппаратуры.

Включение в схему "плохого" БТ, вопреки здравому смыслу, не только не добавило искажений, но и уменьшило собственные искажения ПТ, оградив его от чрезмерной нагрузки (R3). Используя в качестве буфера ОУ К157УД2 (рис.4), на нагрузке 600 Ом можно получить до 8 В^фф при Кг<0,1%. Любителям полевых транзисторов есть над чем поразмыслить.

Если теперь рассмотреть схему кроссовера [7], можно заметить, что от прототипа [8] ее отличает большее количество буферов-повторителей на ПТ, аналогичных рассмотренному. При отсутствии общей ООС искажения всех каскадов накапливаются и достигают неприемлемых для аудиоаппаратуры величин (>1% даже при номинальном уровне сигнала). Сложно не услышать 1% гармоник, так почему же автору этих конструкций их звучание понравилось? Одной из причин может быть характер искажений: у ПТ и ЭЛ они плавные и представлены в основном четыми гармониками, кроме того гармоники высоких порядков очень малы. На слух это воспринимается как легкая тембральная окраска звучания, делающая звук "полевиков" похожим на ламповый, мягким и теплым. И всетаки это искажения, и лучше бы их не было. Искажения каскадов на БТ имеют заметно более широкий спектр [9] и неприятны, режут слух, поэтому и борьбу с ними ведут бескомпромиссно.

 

 

 

 

Сводная таблица приборных измерений параметров характеристик УМЗЧ

Еще интереснее попробовать разобраться в ходе мыслей автора [7], особенно если известен прототип, предшественник его схемы [8]. Смысл доработок сводится к замене активных элементов (истоковых повторителей) КП103 полевыми транзисторами КП303 с более высокими характеристиками, а также буферизации этими повторителями отдельных звеньев ФНЧ и ФВЧ. Благие намерения увеличить таким образом крутизну фильтров успеха не принесли. Как показано в [10], одних повторителей мало, нужны еще цепи обратных связей, коэффициенты и методики расчетов которых приводятся во многих справочниках.

 

Для нас же это как раз хороший случай применить аналоговое моделирование для предварительной оценки характеристик этих работ. Собрав в программе Electronics Workbench 5.12 виртуальные аналоги этих схем, можно получить любопытные результаты. Так, поставив на выходы полосовых фильтров потенциометры, имитирующие реальные регуляторы чувствительности канальных УМЗЧ, и сложив затем три полосовых сигнала (имитация смешения сигналов после излучения динамиками АС), видна результирующая неравномерность АЧХ всего устройства (рис.5, 6; потенциометры в положении максимально плоской АЧХ).

Нетрудно заметить, что АЧХ у модификации хуже, чем у ее прототипа. На графиках с совмещенными АЧХ полосовых фильтров (рис.7, 8 )  видно, что средние звуковые частоты будут присутствовать на клеммах всех громкоговорителей АС: и НЧ, и СЧ, и ВЧ. Это, без сомнения, приведет к "забиванию" усилителя и динамика СЧ составляющими НЧ, а усилителя и динамика ВЧ - соответственно составляющими СЧ, поскольку спектральная плотность мощности звукового сигнала с ростом частоты уменьшается. Таким образом, неправильно выбранные частоты раздела фильтров не улучшат звучание, но уменьшат динамический диапазон из-за перегрузки динамиков СЧ и ВЧ (да и полосовых усилителей тоже) внеполосными сигналами. Плохо (искаженно) воспроизводимые динамиком НЧ компоненты СЧ тоже не украсят звук.

С другой стороны, более изрезанная, чем у прототипа ФЧХ, обещает интересные акустические эффекты, известные как пано- или псевдостереозвучание, реализованное в радиолах 70-х годов с помощью похожих фазовращающих цепей. Однако для высококлассной аппаратуры эти "игрушки" неприемлемы. Желающие могут эту же схему открыть программой MultiSim и убедиться, что гирлянды истоковых повторителей с нагрузкой 4,7 кОм создают неприемлемые искажения, быстро растущие с повышением уровня сигнала (гармоники измеряет и Workbench, но делать это неудобно). Прдчеркну, что именно фазовые сдвиги на краях полос приводят к "неправильному" сложению на выходе УМЗЧ, из-за чего на суммарной АЧХ появляются "непонятные" провалы (рис.6), хотя на совмещенном графике все смотрится достаточно безобидно (рис.8 ).

Интересно, что ренессанс электронных ламп наблюдается, главным образом, в УМЗЧ. Всевозможные ламповые предусилители и винил-корректоры - скорее, дань моде, никакой необходимости в лампах при работе со "слабым" звуком нет. Во всяком случае, обработка фонограмм на фирмах звукозаписи идет на пультах с полупроводниковой начинкой, а ламповые аудиомонстры вымерли подобно их братьям-компьютерам "Эниак" или "БЭСМ". Большинство людей спокойно слушает CD, запись на которых прошла через многие десятки ОУ в процессе подготовки фонограммы; их, как правило, не устраивает последний, мощный ОУ, к которому подключают громкоговорители.

Именно динамические громкоговорители во многом портят репутацию транзисторных УМЗЧ. Достаточно проанализировать схемы Hi-Fi УМЗЧ на БТ последних двух десятилетий, как обнаруживаются два подхода к улучшению звучания: совершенствование их параметров как ОУ (достижение более высоких формальных характеристик) и решение вопроса стыка УМЗЧ с АС. Как ни странно, способ сопряжения транзисторного УМЗЧ с АС гораздо сильнее влияет на субъективное восприятие звучания в целом, чем "наращивание нулей" выше некоторого предела.

Например, большинство распространенных динамиков имеют наименьшие собственные искажения при импедансе источника сигнала в пределах 2...5 Ом [11], а выходное сопротивление УМЗЧ близко к нулю. Если в разрыв колоночного кабеля включить такой резистор, качество звуковоспроизведения заметно улучшается! Вот и стали проверять различные идеи, вроде отрицательного выходного сопротивления, ЭМОС (S-70), положительного или даже бесконечного выходного сопротивления (режим генератора тока), схемы компенсации сопротивления колоночных проводников [2] и т.д. Правда, аудиофилы-максималисты проблему проводов решили давно, монтируя УМЗЧ на клеммах динамиков: нет проводов - нет и проблемы! Но вот столь же кардинального улучшения звучания не происходит; очевидно, сказываются нелинейности мишурных проводников, соединяющих клеммы с диффузором.

 Многообразие всех этих идей говорят об отсутствии стройной теории взаимодействия транзисторного УМЗЧ с такими несовершенными электро-механико-акустическими преобразователями, как динамические громкоговорители. Для пытливого исследователя здесь широкий простор для экспериментов и открытий. Ну а конструкторы УМЗЧ продолжают совершенствовать их в отрыве от реальностей нагрузки, испытывая на эквивалент сопротивлением 4 (8 ) Ом или в лучшем случае по стандарту IHF A202 (рис.9), а потом удивляются. Ламповые УМЗЧ принципиально обладают ненулевым выходным импедансом из-за неглубокой или вовсе отсутствующей общей ООС и неидеальности выходного трансформатора. Кстати, попробуйте подключить подобный трансформатор на выход транзисторного УМЗЧ, и звук приятно облагородится, несмотря на явное ухудшение объективных характеристик.

 

Важность "интерфейсных" вопросов, на мой взгляд, многие недооценивают. Большинство конструкций на страницах журналов подается в виде отдельных блочков, испытанных в лабораторных условиях как "черный ящик", вещь в себе, без учета реальных условий их применения. Поэтому при включении их в состав сложного аппарата закономерно возникают "системные" проблемы, избежать которых довольно просто, если придерживаться определенных правил проектирования [12]. Например, в радиотехнике давно и успешно решены проблемы кабелей: если импедансы источника и нагрузки равны волновому сопротивлению кабеля (50 или 75 Ом), то все конструктивные реактивности последнего: и емкость, и индуктивность, чудесным образом "исчезают", как будто их вовсе нет! А в звукотехнике до сих пор "воюют" с кабелями за неискаженную передачу фронтов сигналов, снижая погонную емкость. Смех, да и только... Я полагаю, вопросы межблочных соединений требуют более пристального внимания разработчиков.

Может ли компьютер помочь радиолюбителю совершенствовать технику? Сложный вопрос. В свое время я приобрел компьютер в надежде, что он станет хорошим подспорьем в разработке электронных схем. С тех пор прошло много времени, комп пережил не один апгрейд, я честно осваивал разные программы электронного проектирования, но ожидаемого удовлетворения не получил. Возможно, мне очень сложно привыкнуть к тому, что компьютер платы рисует красиво, но "неправильно".

Опытный электронщик всегда держит в голове массу второстепенных, но необходимых знаний: какие элементы следует разнести подальше, как сориентировать теплоотводы для большей эффективности, как правильно развести проводники "земли" или питания, где установить блокировочные конденсаторы и т.д., а умные трассировщики этого не знают (или же я не понял, как заставить их это делать). Приходится все доводить "ручками", и возникает чувство досады.

Большинство программ ориентированы на серийное производство, "имперскую" систему мер и "импортные" корпуса, а мне бы хотелось найти там КТ315 и К157УД2. Переименовывать элементы библиотек или создавать собственные, объяснять трассировщику, что я не владею технологией металлизации отверстий - сизифов труд. У кого как, но я черновики аналоговых плат вручную развожу заметно быстрее и качественнее, а на компьютере только рисую начисто. Лишь когда схема имеет много цифровых корпусов, компьютер незаменим в трассировке.

Что же касается компьютерного моделирования работы реальных схем, то я не раз сталкивался с ошибками, связанными с применением упрощенных моделей: они хороши в линейных, стационарных режимах работы, но плохо отражают "краевые" эффекты, переходные процессы при перегрузках, включении/выключении и т.д. В результате полные виртуальные аналоги реально существующих схем отказывались работать и наоборот. (Кстати, появление на рубеже 80-х - 90-х гг. серьезного ПК у глубоко уважаемого мною Н.Е. Сухова не замедлило сказаться: в его работах появилась завершенность, но исчез полет мысли.)

Так что проверять алгеброй гармонию, как учил нас Ломоносов, нужно со знанием дела. Первое, чем может помочь компьютер, - общая проверка и отшлифовка схемотехники. Наиболее известные и мощные пакеты, такие, как Accel EDA и OrCAD, вряд ли можно рекомендовать начинающим из-за сложности их освоения, а из более простых программ стоит выделить Electronics Workbench. Этот симулятор позволяет не только рисовать достаточно красивые принципиальные схемы, но и проверять работу этих схем простым поворотом выключателя. Среди его виртуальных инструментов есть мультиметр, осциллограф, Бодеплоиер и другие полезные устройства, делающие работу со схемой наглядной и простой. С помощью этой программы легко убедиться в отсутствии грубых ошибок в аналоговых и цифровых схемах, подобрать рабочие точки и уровни сигналов, но можно также наглядно увидеть результаты вариаций температуры или номиналов отдельных радиоэлементов. Схемы в формате Electronics Workbench можно открывать программой MultiSim, которая умеет прямо измерять даже коэффициент гармоник (но в демо-версии не сохраняет результат Ваших трудов).

Во-вторых, с помощью звуковой карты, соответствующего программного обеспечения и несложных приспособлений компьютер можно превратить в многофункциональный измерительный комплекс для звуковых частот (на страницах радиолюбительских изданий много публикаций на эту тему), и тогда измерения уже могут претендовать на объективность.

Конечно же, есть определенные границы возможностей компьютера. Так, если собственную неравномерность АЧХ звуковой карты еще можно измерить и учесть, то повышенный уровень шума входов и выходов большинства распространенных звуковых карт и их нелинейность ничем не скомпенсируешь. К тому же системный блок сам по себе является очень мощным источником электромагнитных помех широчайшего спектра частот, что обычно ограничивает динамический диапазон величиной 55...80 дБ и делает невозможным корректное измерение, например, Кг, меньшего 0,1%.

Работая с компьютерными программами для электронного проектирования я для себя уяснил несколько важных моментов. Во-первых, компьютер -это только инструмент, усилитель интеллекта челвека, но никак не заменитель. Это значит, что с его помощью можно отлаживать схемные идеи и концепции! оптимизировать по шумам и искажениям, подбирать режимы и т.д., но свежих идей он не подскажет, их человеку нужно генерировать самому. Можно сколько угодно "полировать" схему на симуляторах, но, главное, чтобы за компьютерными премудростями не растерять способность мыслить, а не только перебирать готовые варианты.

Во-вторых, в симуляторах используются модели импортных радиоэлементов, а радиолюбители среднего достатка до сих пор оперируют, в основном, отечественной элементной базой. Конечно, можно выйти из положения, подобрав в программных библиотеках близкие аналоги (и по характеристикам, и по корпусам) "нашим" радиодеталям, но работать будет неудобно. Можно создать свои собственные библиотеки элементов и вручную проставить их параметры для моделирования (до 40!), что тоже нелегко: потребуется длительная и кропотливая работа.

Многие программы рисуют "не наши" условные графические изображения, что затрудняет понимание работы схем, используют "чужую" систему измерений (в дюймах). И если даже переключиться на миллиметры, корпуса элементов все равно остаются "дюймовыми", с расстоянием между выводами 2,54 мм. Некоторых отечественных корпусов в библиотеках вообще нет, и хочешь - не хочешь, приходится рисовать руками, извините, "мышью". Все это очень утомительно и неинтересно, поэтому мало кто решается на подобные подвиги. А ведь насколько проще было бы кому-то одному поднапрячься, создать достаточно полную базу данных по отечественным компонентам для того же Workbench и выложить ее на сайте радиолюбительского журнала для общего пользования.

В-третьих, никакая программа не отменяет необходимости, в конце концов, спаять придуманное и послушать его "в натуре". Все равно последнее слово будет за паяльником в умелых руках, а лучшим контролером станут уши. А это значит, что без проигрывателя с набором любимых CD и пары достаточно серьезных акустических систем Вам все равно не обойтись.

Подытоживая сказанное, я советую испытывать схемы как виртуально (аналоговое моделирование), так и реально (приборами или звуковой картой PC). Это требует времени и усилий, зато заметно повышает степень доверия к Вашим разработкам. Если Кг получается менее 0,1%, АЧХ достаточно линейна в звуковом диапазоне, можно переходить к слуховым экспертизам, а на цифры не обращать внимания: ни виртуальные, ни приборные нули после запятой ниже этой границы уже не отражают реалий субъективного восприятия. Если же Кг более 0,1%, нужно что-то делать со схемой, ибо подобные величины искажений уже видны на экране осциллографа и просто неприличны для аппаратуры высококачественного звуковоспроизведения XXI века.

Литература:

  1. Wiederhold М. Neuartige Konzeption fur einen Hi-Fi-Leis-tungsverstarkez// Radio Fernsehen Elektronik. - 1977. - № 14. -S.459-462, 467.
  2. Сухов H. УМЗЧ высокой верности//Радио. -1989. - № 6. - C.55; № 7. - C.57.
  3. Агеев С. Сверхлинейный УМЗЧ с глубокой ООС//Радио. - 1999.-№10-12.
  4. Симулкин С. Секреты ламповой Hi-End технологии//Радиохобби.- 1999. -№2. -С.47.
  5. Сухов Н., Широков В. Лампы и звук: назад в будущее или новое - это хорошо забытое старое?//Радиохобби. - 1998. - №4. - С.4.
  6. Зызюк А.Г. Транзисторный усилитель мощности звуковой час-тоты//Радіоаматор. - 1998. - №3. - С.22.
  7. Зызюк А.Г. Трехполосный УМЗЧ//Радіоаматор. - 2000. -№11.-С.8.
  8. Чантурия А. Трехполосный усилитель//Радио. - 1981. - №5-6.-С.39.
  9. Костин В. Психоакустические критерии качества звучания и выбор параметров УМЗЧ//Радио. - 1987. - №12. - С.40.
  10. Титце У., Шенк К. Полупроводниковая схемотехника: Справочное руководство. - М.: Мир, 1982.
  11. Сухов Н.Е. Hi-Fi правда и Hi-End сказки//Радиохобби. -1998. - №2.-С. 18.
  12. Варне Дж,. Электронное конструирование: методы борьбы с помехами. - М.: Мир, 1990.
  13. "Радіоаматор". - 2004. - №1. С.6-12.